2024年一升二语文暑假衔接课字词梳理及运用(讲义和试题) - 文档介绍
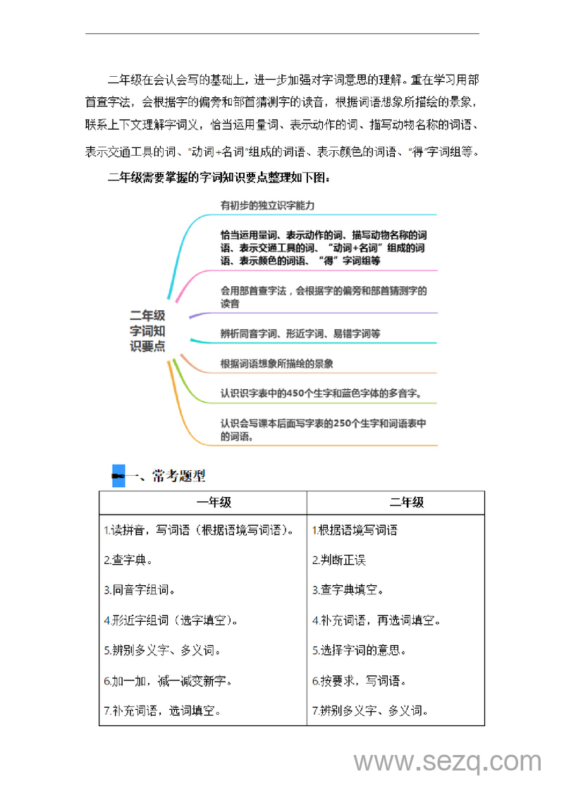
字词是语文学习的基石,尤其在一升二的关键衔接期,更是搭建自主阅读与表达的桥梁!这份暑假衔接课专为即将升入二年级的小宝贝们量身打造,系统梳理从一年级到二年级的字词核心要点——从拼音认读、笔画笔顺到查字典技巧,从同音字辨析、词语搭配到量词运用,层层递进筑牢基础。不仅收录了识字表400+生字、写字表200+重点字的记忆妙招,还贴心整理了近年小考高频题型(选择、填空、辨析、造句等),搭配江苏、山东等地期末真题演练,让孩子在趣味练习中掌握“加一加”“减一减”等识字魔法,轻松应对二年级对字词音形义的更高要求。告别枯燥背诵,让字词学习像夏日探险般充满惊喜,助力小探险家们自信迈入二年级新阶段!
2024年一升二语文暑假衔接课字词梳理及运用(讲义和试题) - 文档预览
第1页 / 共24页
第2页 / 共24页
第3页 / 共24页
剩余21页未展示,下载后查看完整文档













暂无评论内容