2024年一升二语文暑假衔接课字词梳理及运用(讲义和试题)(统编版) - 文档介绍
这个暑假,让字词学习成为衔接一升二的甜蜜阶梯吧!专为过渡期宝贝设计的语文衔接宝典来啦~既有对一年级400个识字、200个写字的温故知新,更有二年级450个生字、250个写字的预习导航。从拼音拼读、笔画笔顺到查字典秘籍,从形近字辨析、量词搭配到词语归类训练,用生动真题和趣味练习串联知识要点。跟着它,孩子们能轻松掌握"加一加变新字""部首猜读音"等实用技巧,在闯关式学习中筑牢语文根基,自信迈入二年级!
2024年一升二语文暑假衔接课字词梳理及运用(讲义和试题)(统编版) - 文档预览
第1页 / 共24页
第2页 / 共24页
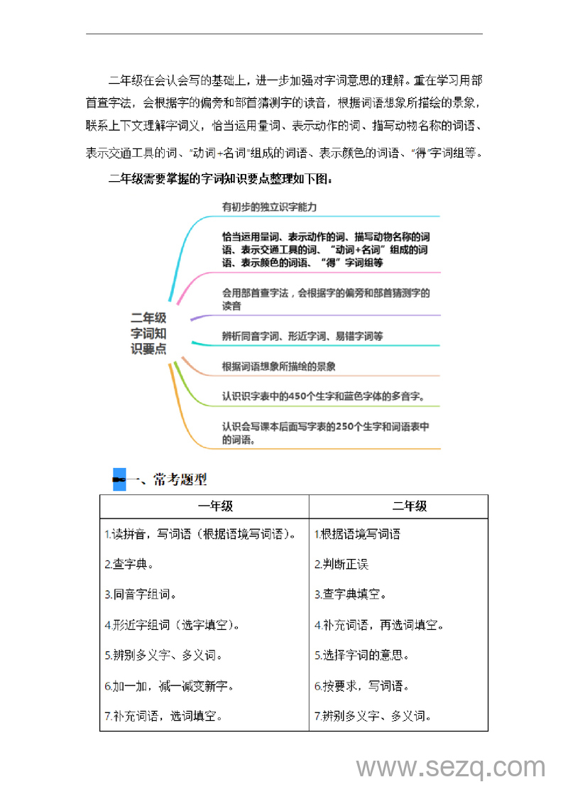
第3页 / 共24页
剩余21页未展示,下载后查看完整文档













暂无评论内容