四年级下册数学重点公式及概念汇总 - 文档介绍
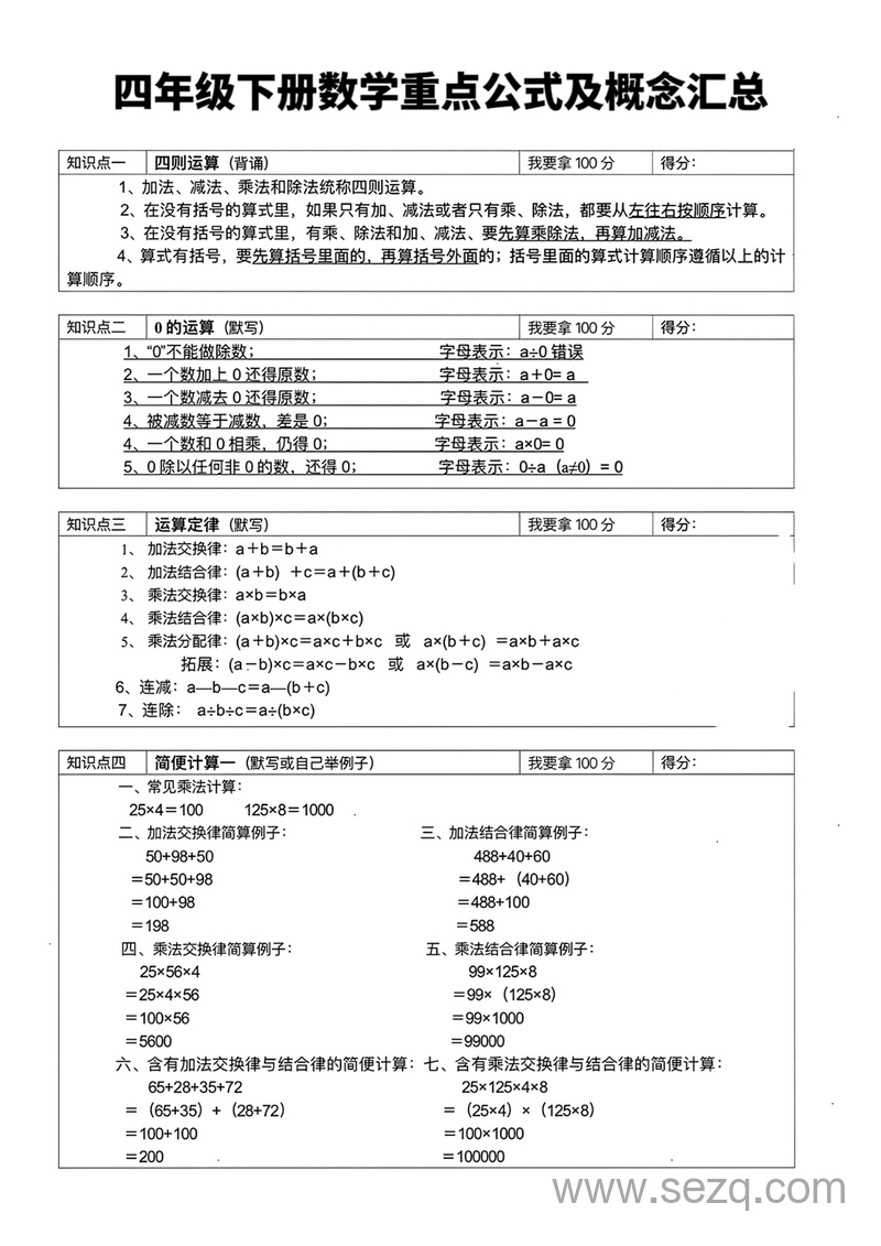
告别公式混淆的烦恼,轻松拿捏数学核心考点!这份专为四年级下册小同学打造的数学重点公式及概念汇总,像一位贴心的学习小助手,将四则运算、运算定律、三角形特性、小数奥秘等高频考点一网打尽。从“0不能做除数”的基础认知,到乘法分配律的灵活运用,再到三角形内角和的神奇规律,每个知识点都搭配清晰的字母表达式和实用例题,还有“我要拿100分”的趣味得分栏,让复习变成一场闯关游戏。无论是课堂笔记补充,还是考前冲刺梳理,都能帮你系统掌握知识脉络,让数学学习变得简单又有趣!
四年级下册数学重点公式及概念汇总 - 文档预览
第1页 / 共4页
第2页 / 共4页
第3页 / 共4页
剩余1页未展示,下载后查看完整文档













暂无评论内容