2025年四年级下册数学五一假期作业(1-4单元综合练习含答案) - 文档介绍
这套2025年四年级下册数学五一假期作业,可是同学们假期学习的好伙伴哦!它把第一到第四单元的知识全囊括啦,有清晰的知识梳理帮你回顾运算顺序、观察物体、运算定律和小数的意义性质,还有超棒的检测卷来检验学习效果。从基础填空到有趣的解决问题,题型丰富多样,每道题都像个小关卡等你来挑战。更贴心的是附带了详细答案,做完就能马上核对,让你在五一假期轻松巩固知识,查漏补缺,快快乐乐提升数学能力!
2025年四年级下册数学五一假期作业(1-4单元综合练习含答案) - 文档预览
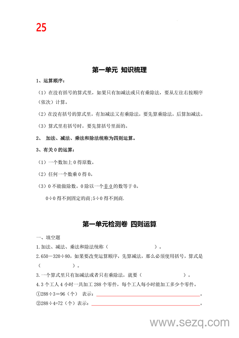
第1页 / 共15页
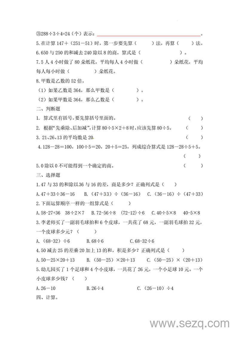
第2页 / 共15页
第3页 / 共15页
剩余12页未展示,下载后查看完整文档













暂无评论内容