2026年春二年级下册语文课后习题参考答案课课贴 - 文档介绍
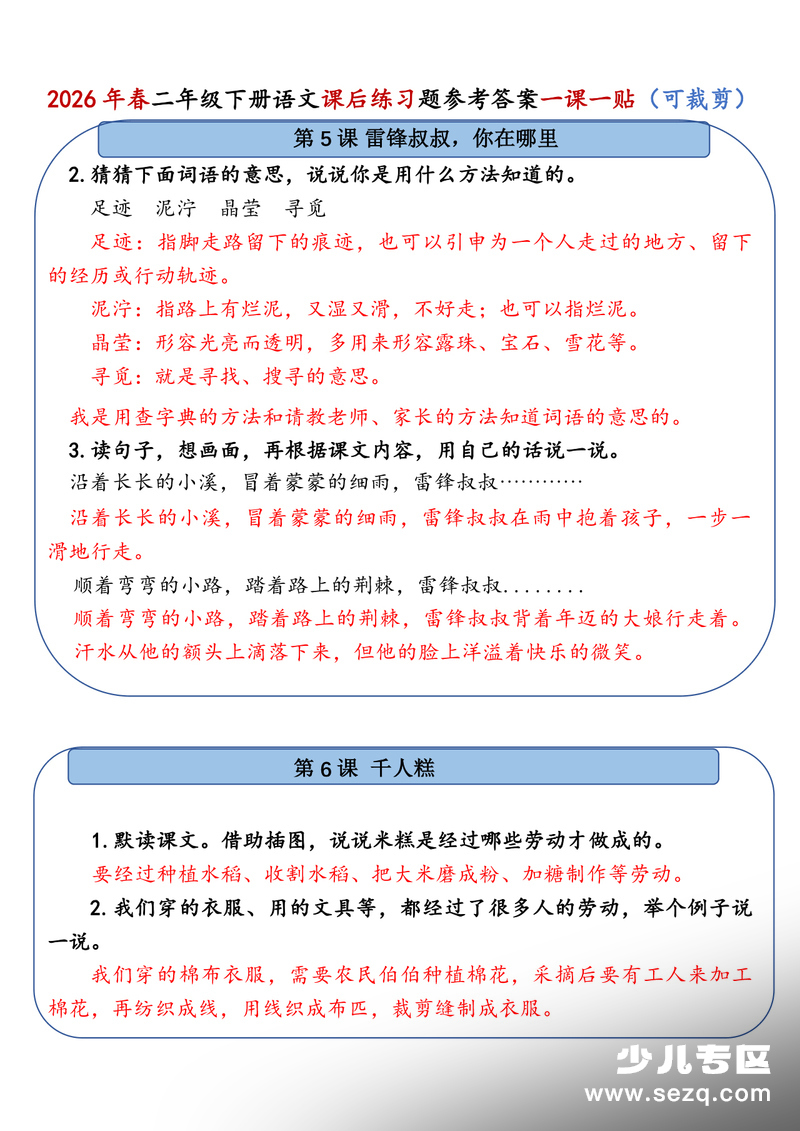
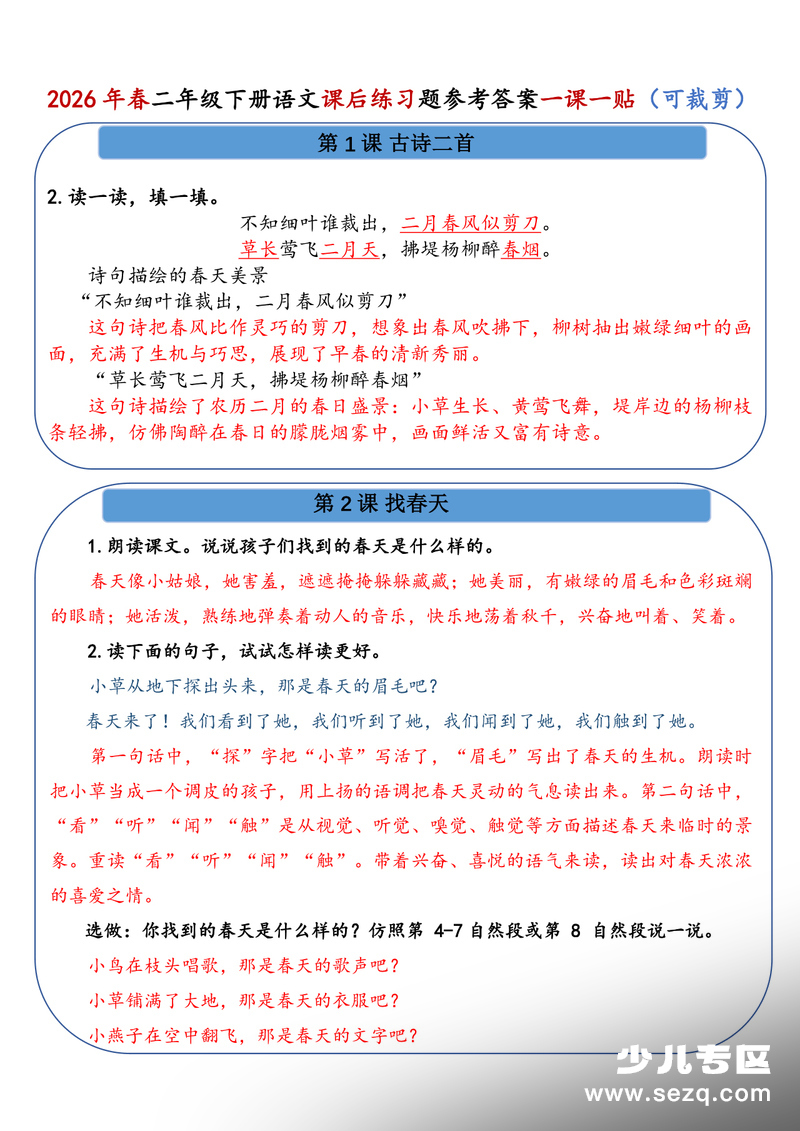
专为二年级下册语文课后练习量身打造的参考答案来啦!每一课的习题解析都像贴心小老师,不仅给出精准答案,还藏着满满的解题思路呢!无论是古诗里\"二月春风似剪刀\"的灵动画面,还是《找春天》中孩子们发现的害羞春姑娘,都能在这里找到清晰指引。设计成\"一课一贴\"的形式,轻轻一剪就能贴在课本旁,复习时一目了然,让学习像搭积木一样轻松有趣。从词语理解到句子品读,从课文分析到创意表达,每处解析都带着温暖鼓励,帮你轻松攻克课后难关,爱上语文学习!
2026年春二年级下册语文课后习题参考答案课课贴 - 文档预览
第1页 / 共16页
第2页 / 共16页
第3页 / 共16页
剩余13页未展示,下载后查看不带水印完整文档,支持完整阅读内容或进行编辑













暂无评论内容