2025年三年级上册数学期末复习高频知识点汇总 - 文档介绍
这份专为三年级上册数学期末冲刺打造的高频知识点汇总来啦!紧扣人教版教材,将观察物体、混合运算、毫米分米千米、多位数乘一位数、线与角、分数初步认识等核心单元知识点一网打尽。从不同方向观察物体的形状辨认,到混合运算的运算顺序奥秘;从长度单位间的进率换算,到多位数乘一位数的笔算技巧;还有线与角的特征辨析、分数的大小比较与简单计算,每个知识点都搭配清晰示例和实用提示,像贴心小老师般帮你拆解难点。无论是图形特征判断、单位换算方法,还是解决实际问题的步骤,都用生动语言娓娓道来,让期末复习不再枯燥,轻松掌握关键考点,自信迎接考试!
2025年三年级上册数学期末复习高频知识点汇总 - 文档预览
第1页 / 共16页
第2页 / 共16页
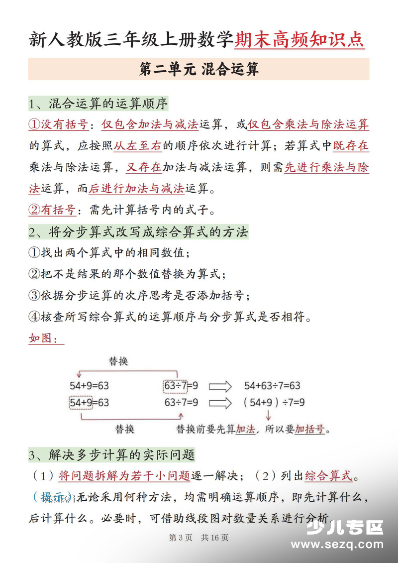
第3页 / 共16页
剩余13页未展示,下载后查看完整文档













暂无评论内容