2025年三年级上册语文1-4单元考点知识梳理(详细版) - 文档介绍
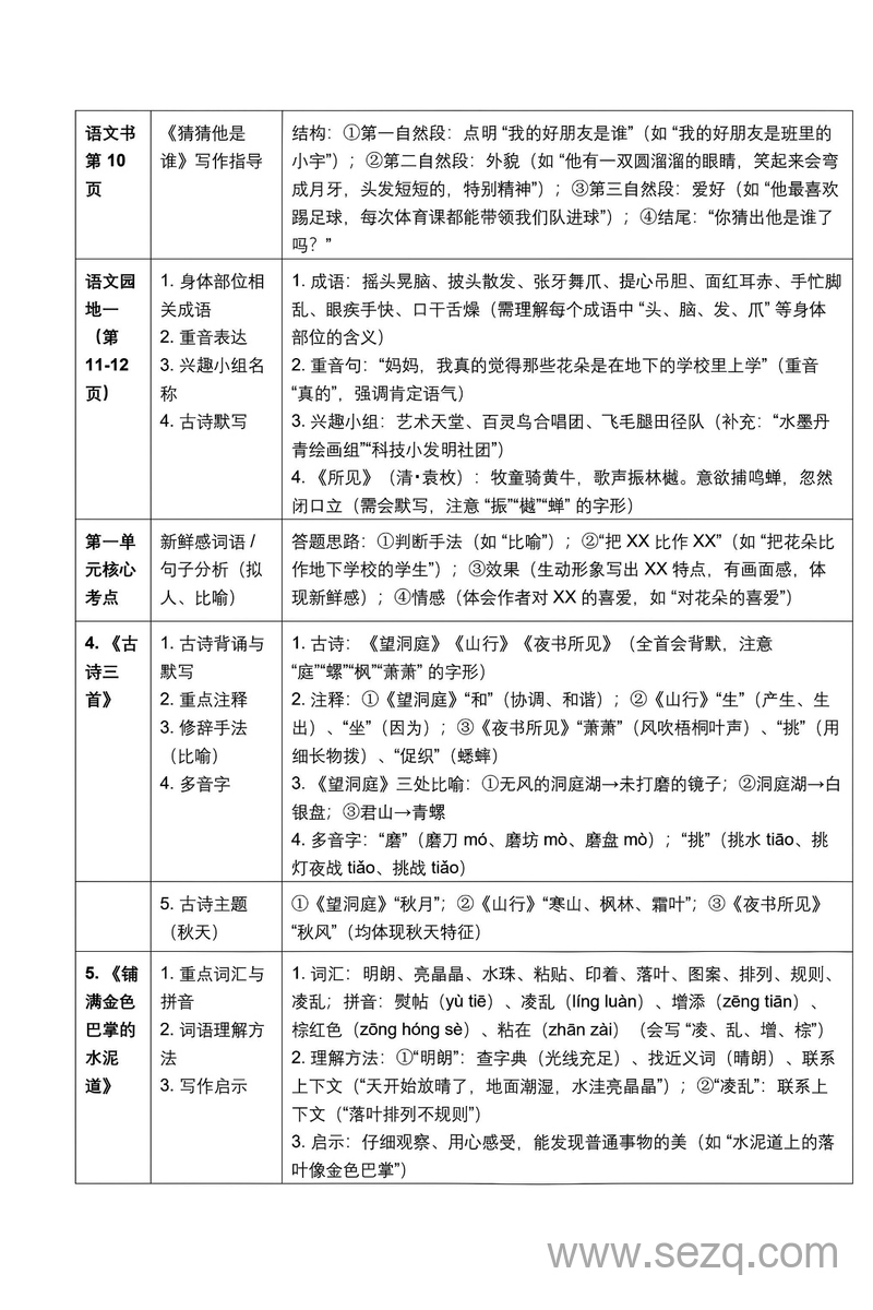
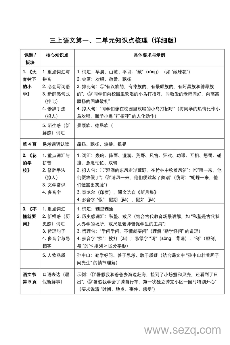
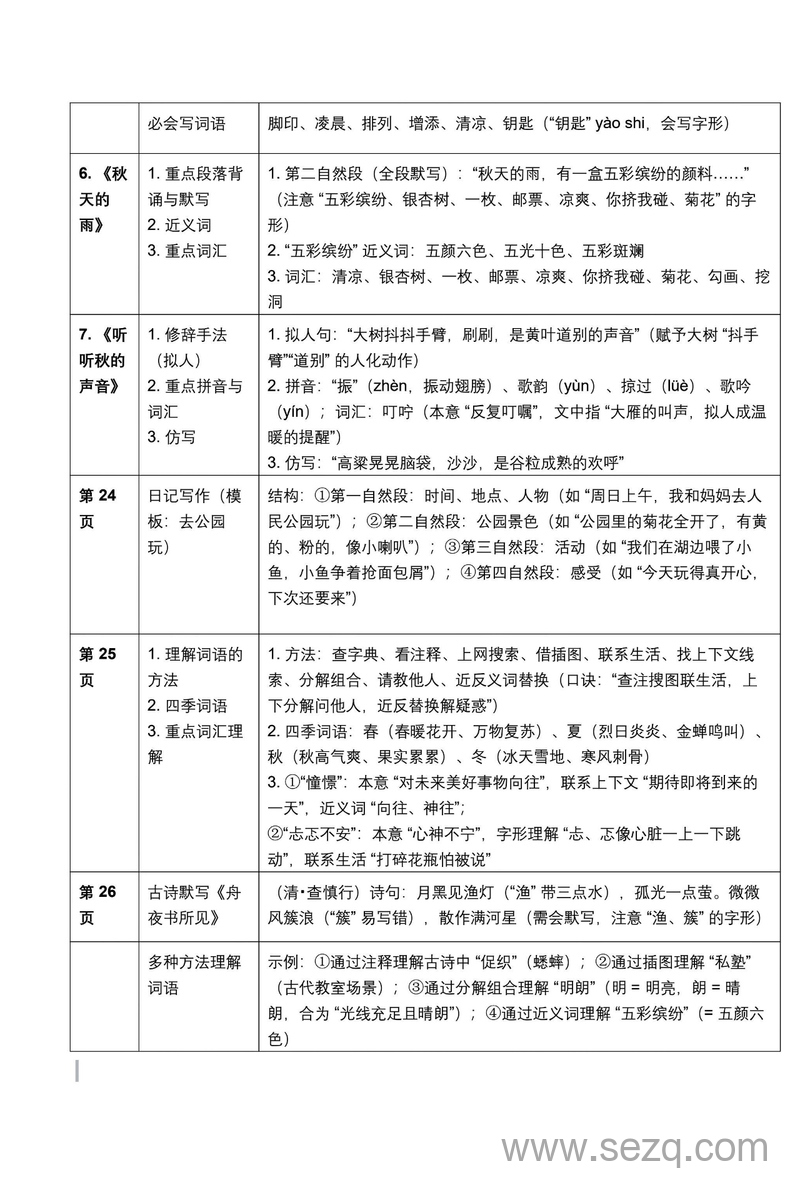
这份2025年秋季三年级上册语文1-4单元考点知识梳理,简直是小萌豆们的复习小灯塔!从《大青树下的小学》里傣族、景颇族的新鲜词汇,到《秋天的雨》中五彩缤纷的颜料盒,再到《小狗学叫》的趣味结局续写,每个单元的重点词汇、多音字辨析、修辞手法(拟人、比喻可太灵动啦)、古诗默写(《望洞庭》的白银盘青螺记得牢)和阅读预测技巧,都像串珍珠一样梳理得清清楚楚。更有具体示例手把手教你仿写排比句,易错字对比(“戒尺”的“戒”可别少了那撇)、阅读预测答题格式(依据生活经验/阅读经验超实用),连作文结构都给你搭好框架!家长辅导不抓瞎,孩子复习有方向,让语文考点变成秋日里捡不完的“金色巴掌”!
2025年三年级上册语文1-4单元考点知识梳理(详细版) - 文档预览
第1页 / 共7页
第2页 / 共7页
第3页 / 共7页
剩余4页未展示,下载后查看完整文档













暂无评论内容