2025年二年级语文部首查字法知识点及专项练习 - 文档介绍
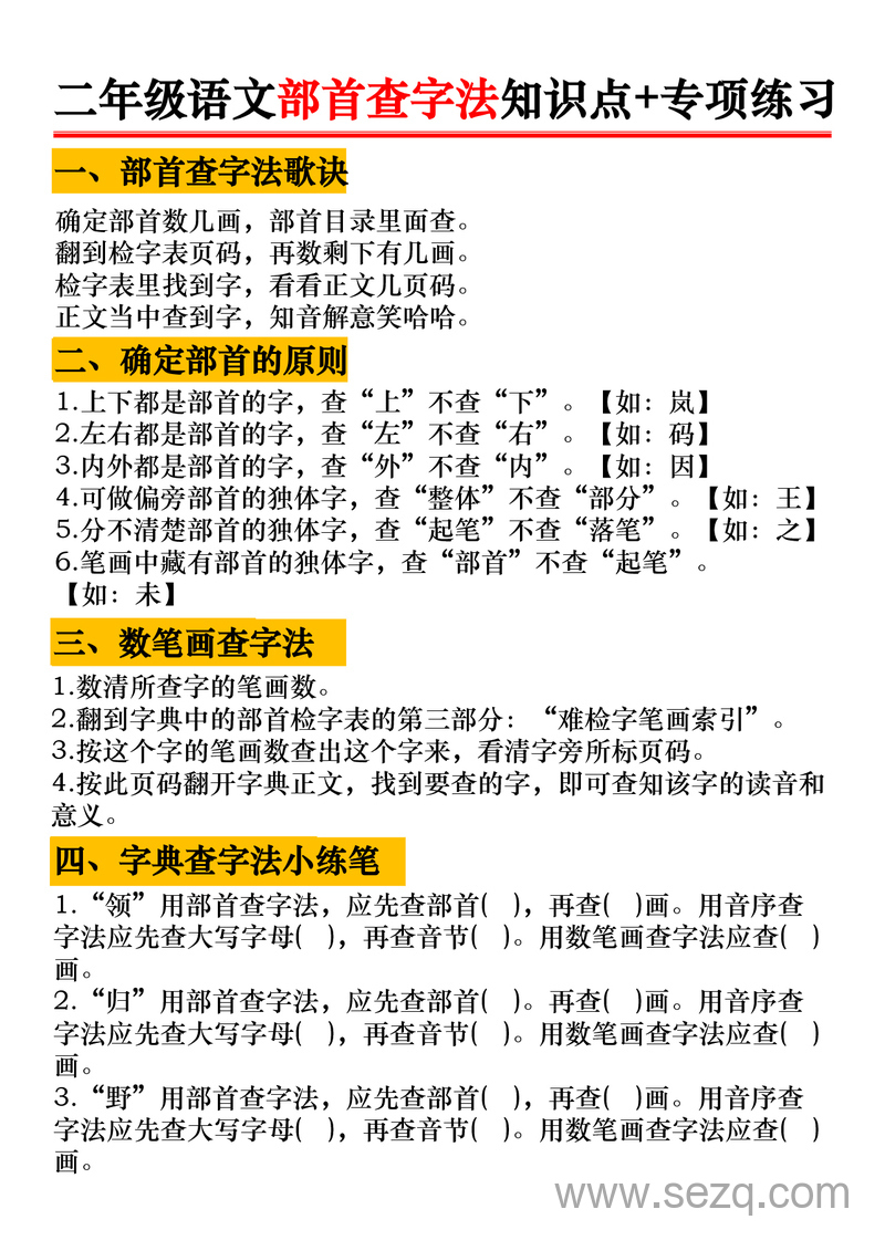
专为二年级小朋友量身打造的部首查字法学习宝典来啦!以朗朗上口的歌诀揭开查字密码,六大原则轻松破解部首难题——上下结构查上不查下,左右结构查左不查右,内外结构查外不查内,还有独体字的小窍门哦!搭配实用的偏旁部首表和分阶练习题,从基础认知到实战应用,让孩子在趣味练习中熟练掌握查字典的金钥匙。无论是课堂学习还是家庭辅导,这份资料都能让汉字探索之旅变得简单又有趣,让每个孩子都能自信地在汉字王国里遨游!
2025年二年级语文部首查字法知识点及专项练习 - 文档预览
第1页 / 共6页
第2页 / 共6页
第3页 / 共6页
剩余3页未展示,下载后查看完整文档













暂无评论内容