新三年级上册数学暑假预习背诵打卡表(核心知识点总结) - 文档介绍
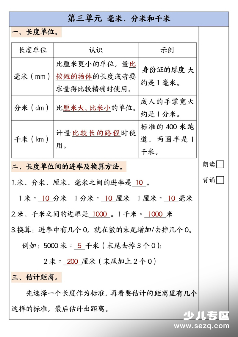
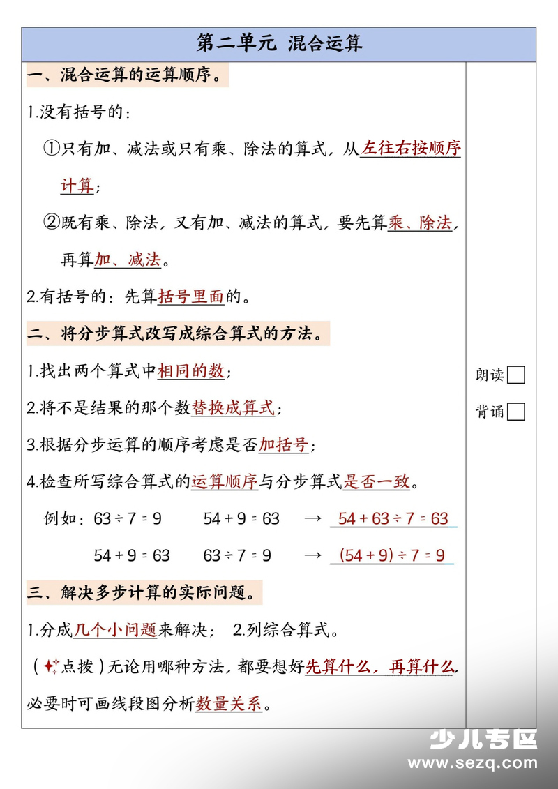
告别暑假预习迷茫!这份专为二升三同学准备的数学打卡表来啦~涵盖三年级上册观察物体、混合运算、毫米分米千米、分数初步认识等核心单元,将抽象的数学概念转化为朗朗上口的背诵要点,搭配清晰表格和生动例题,每天10分钟轻松掌握。从立体图形观察到分数比较,从运算顺序到单位换算,每个知识点都标注“朗读”“背诵”小任务,让暑假预习像闯关游戏一样有趣!10页精华内容,帮你提前筑牢三年级数学基础,开学轻松当学霸~
新三年级上册数学暑假预习背诵打卡表(核心知识点总结) - 文档预览
第1页 / 共10页
第2页 / 共10页
第3页 / 共10页
剩余7页未展示,下载后查看不带水印完整文档,支持完整阅读内容或进行编辑













暂无评论内容