2025年三年级上册语文暑假预习课内背诵闯关表 - 文档介绍
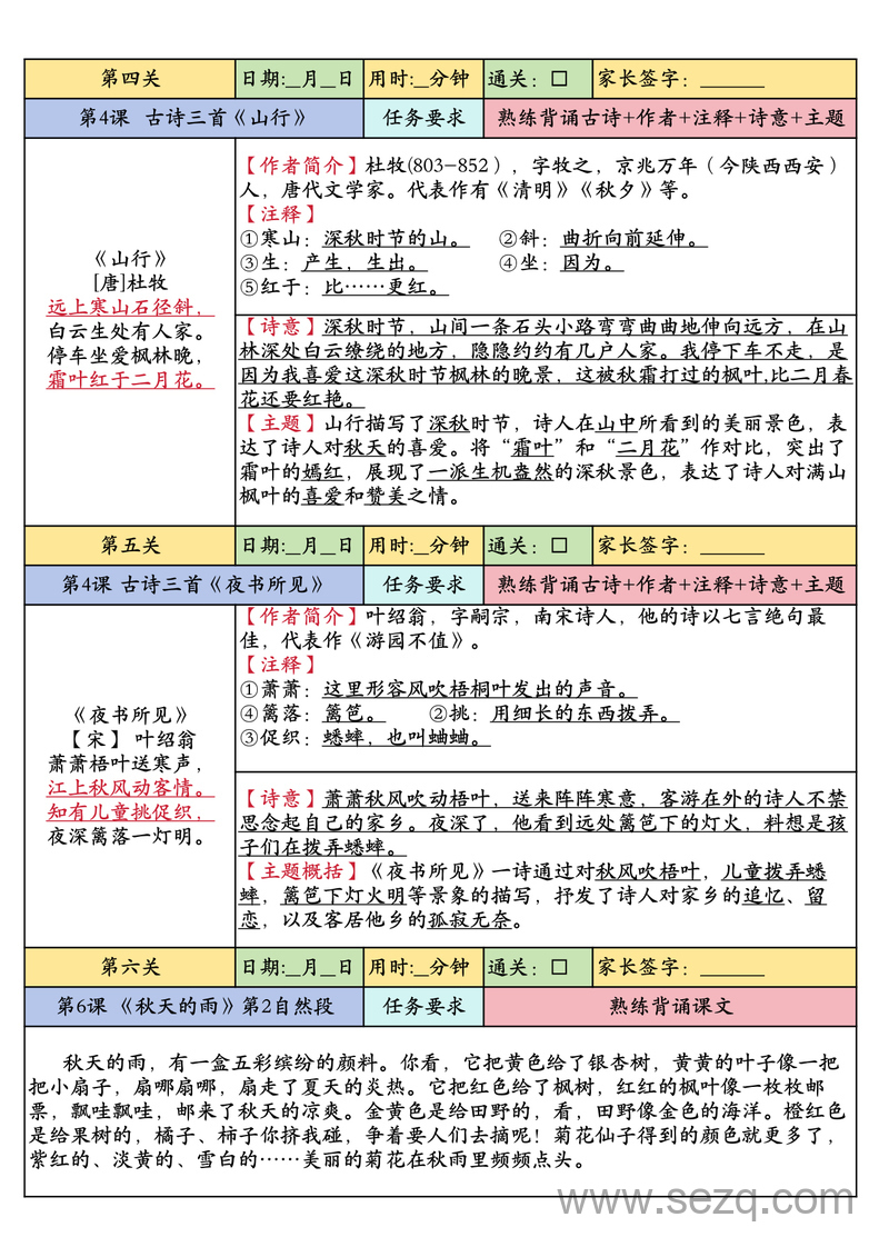
专为二升三同学准备的语文暑假闯关秘籍来啦!23个趣味关卡串联起三年级上册所有必背内容,从《所见》里天真的牧童到《望洞庭》的湖光月色,从《秋天的雨》的缤纷色彩到《司马光》的智慧故事,每关都藏着详细的注释解析和闯关小任务。家长签字栏记录成长足迹,让孩子在"通关打卡"的乐趣中轻松拿下古诗、课文和词语积累,开学就能自信领跑课堂!
2025年三年级上册语文暑假预习课内背诵闯关表 - 文档预览
第1页 / 共8页
第2页 / 共8页
第3页 / 共8页
剩余5页未展示,下载后查看完整文档













暂无评论内容