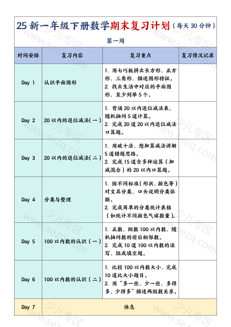
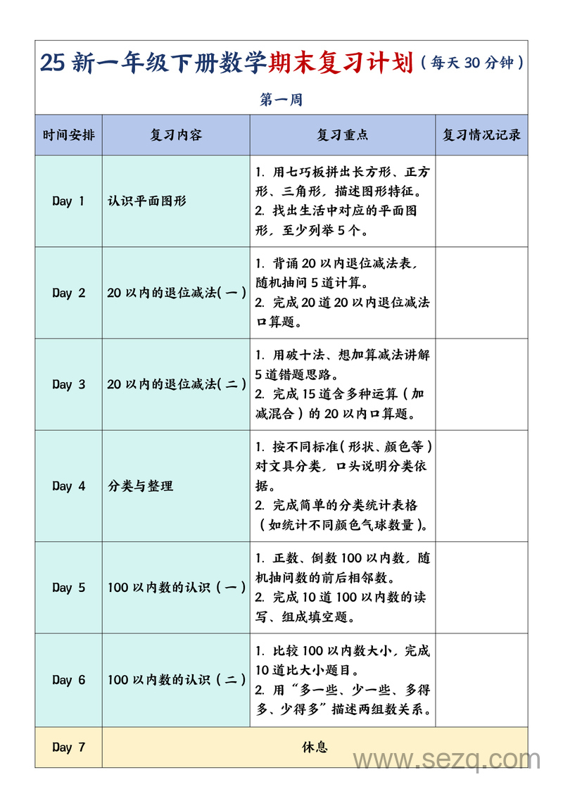
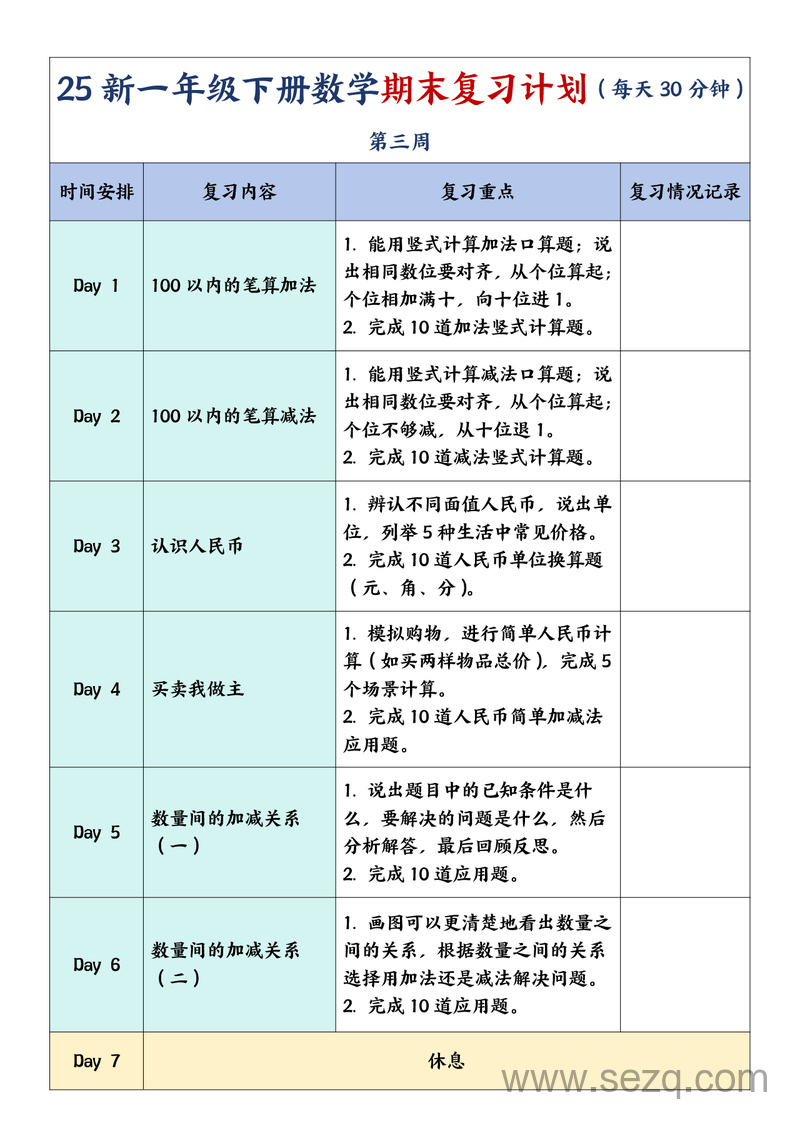
这份复习计划为一年级下册数学期末考试设计了为期四周的复习安排,每天复习30分钟。第一周重点复习平面图形和20以内的退位减法,第二周复习100以内的加减法,第三周复习100以内的笔算加减法和人民币知识,第四周进行综合复习和模拟测试。每周复习内容详细且有针对性,通过多种题型和练习方式帮助学生巩固所学知识,提高计算和应用能力。
文档下载
这份复习计划为一年级下册数学期末考试设计了为期四周的复习安排,每天复习30分钟。第一周重点复习平面图形和20以内的退位减法,第二周复习100以内的加减法,第三周复习100以内的笔算加减法和人民币知识,第四周进行综合复习和模拟测试。每周复习内容详细且有针对性,通过多种题型和练习方式帮助学生巩固所学知识,提高计算和应用能力。



