2025年一年级下册数学期末知识点总结(全册重点) - 文档介绍
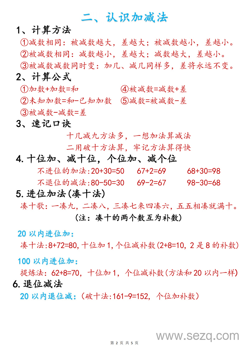
为一年级小可爱们量身打造的期末复习宝典来啦!这份知识点总结紧扣全册重点,将图形认知、加减运算、100以内数的奥秘与人民币换算等核心模块一网打尽。从立体图形的奇妙拼接到平面图形的特征辨析,从加减法速算口诀到数位表的奥秘,再到人民币元角分的巧妙换算,每个知识点都搭配清晰图解与实用技巧,像七巧板的组成诀窍、“凑十歌”的朗朗上口、百数表的规律探寻,让抽象概念瞬间变得生动好记。无论是易混淆的正方形与长方形区分,还是进位退位的计算妙招,都一目了然。期末冲刺阶段,有了这份干货满满的总结,就能轻松掌握常考必考知识点,让数学复习变得有趣又高效!
2025年一年级下册数学期末知识点总结(全册重点) - 文档预览
第1页 / 共5页
第2页 / 共5页
第3页 / 共5页
剩余2页未展示,下载后查看完整文档













暂无评论内容