2025年新版一年级下册语文期中覆盖式复习(1-4单元知识点总结) - 文档介绍
专为一年级小朋友准备的语文期中复习小锦囊来啦!这份覆盖式复习资料聚焦1-4单元重点,从字音认读、生字默写组词,到易错字形辨析、词语积累运用,再到句子仿写和课文背诵默写,每个考点都清晰罗列。像《春夏秋冬》的"霜""落"等字音,《姓氏歌》的生字组词,还有《静夜思》《端午粽》等课文背诵,全都一网打尽!更有易错笔顺、形近字对比等实用小贴士,帮你轻松夯实基础,自信迎接期中考试,让复习变得简单又高效~
2025年新版一年级下册语文期中覆盖式复习(1-4单元知识点总结) - 文档预览
第1页 / 共10页
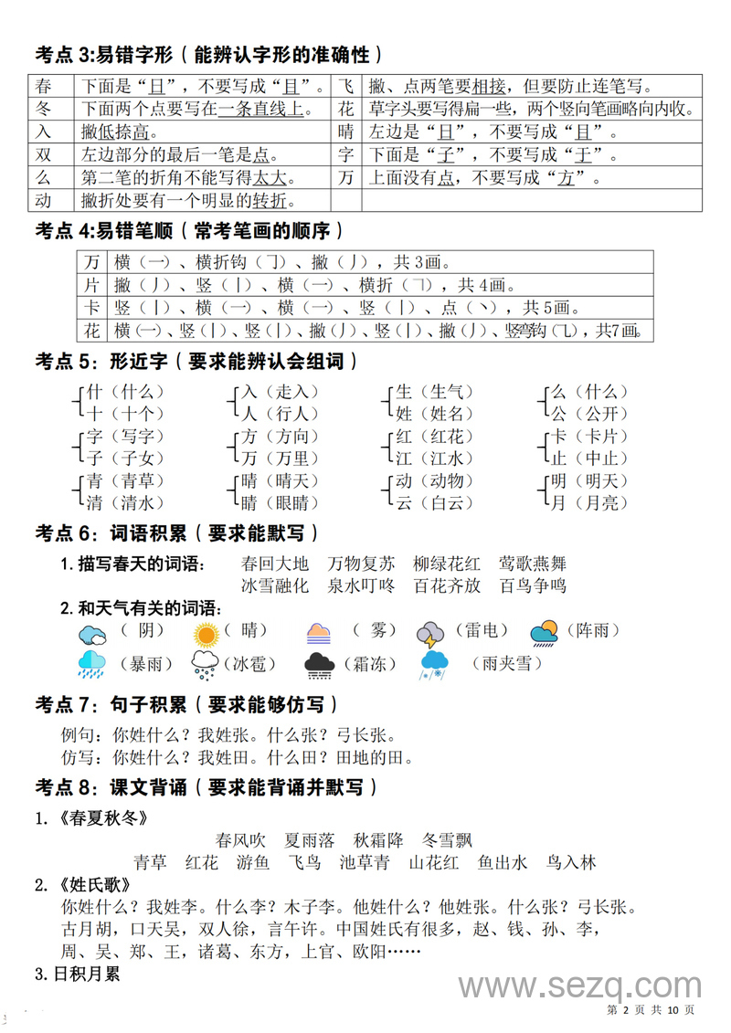
第2页 / 共10页
第3页 / 共10页
剩余7页未展示,下载后查看完整文档













暂无评论内容