二年级下册语文复习语文园地考点梳理 - 文档介绍
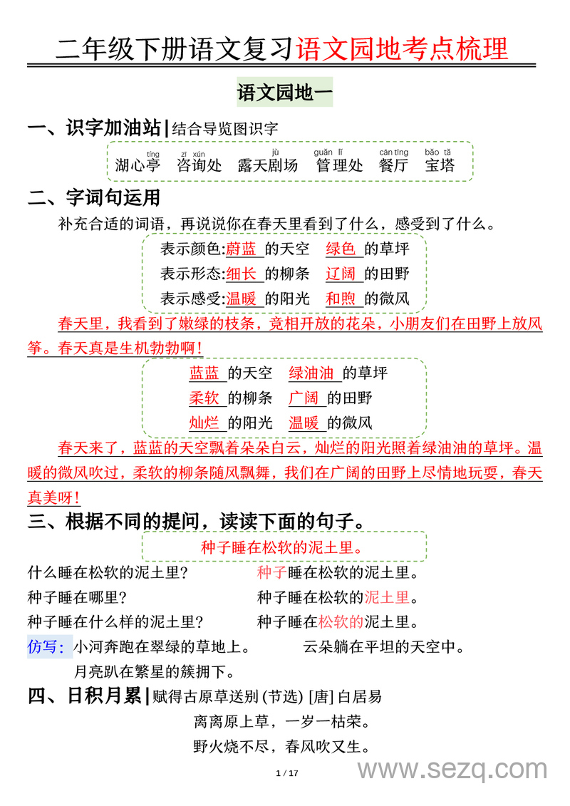
嘿,二年级的小语文迷们!这份语文园地考点梳理简直是为你们量身打造的复习小宝藏!从春天的色彩密码到职业词语大闯关,从ABB式美食词语到神奇的形声字规律,每一页都藏着趣味满满的知识点。识字加油站带你在导览图、职业表、场所名称里轻松认字,字词句运用教会你给春天画像、玩转一词多义,还有那些朗朗上口的古诗谚语——“野火烧不尽”的生命力,“予人玫瑰”的温暖,都在这里等着你来发现!更有生动的句子仿写、阅读小技巧,帮你把每个语文园地的考点都嚼得透透的,学得乐乐的!复习从此不再枯燥,让我们一起在语文的花园里快乐闯关吧!
二年级下册语文复习语文园地考点梳理 - 文档预览
第1页 / 共17页
第2页 / 共17页
第3页 / 共17页
剩余14页未展示,下载后查看完整文档













暂无评论内容