二年级下册语文的地得专项练习(含儿歌口诀) - 文档介绍
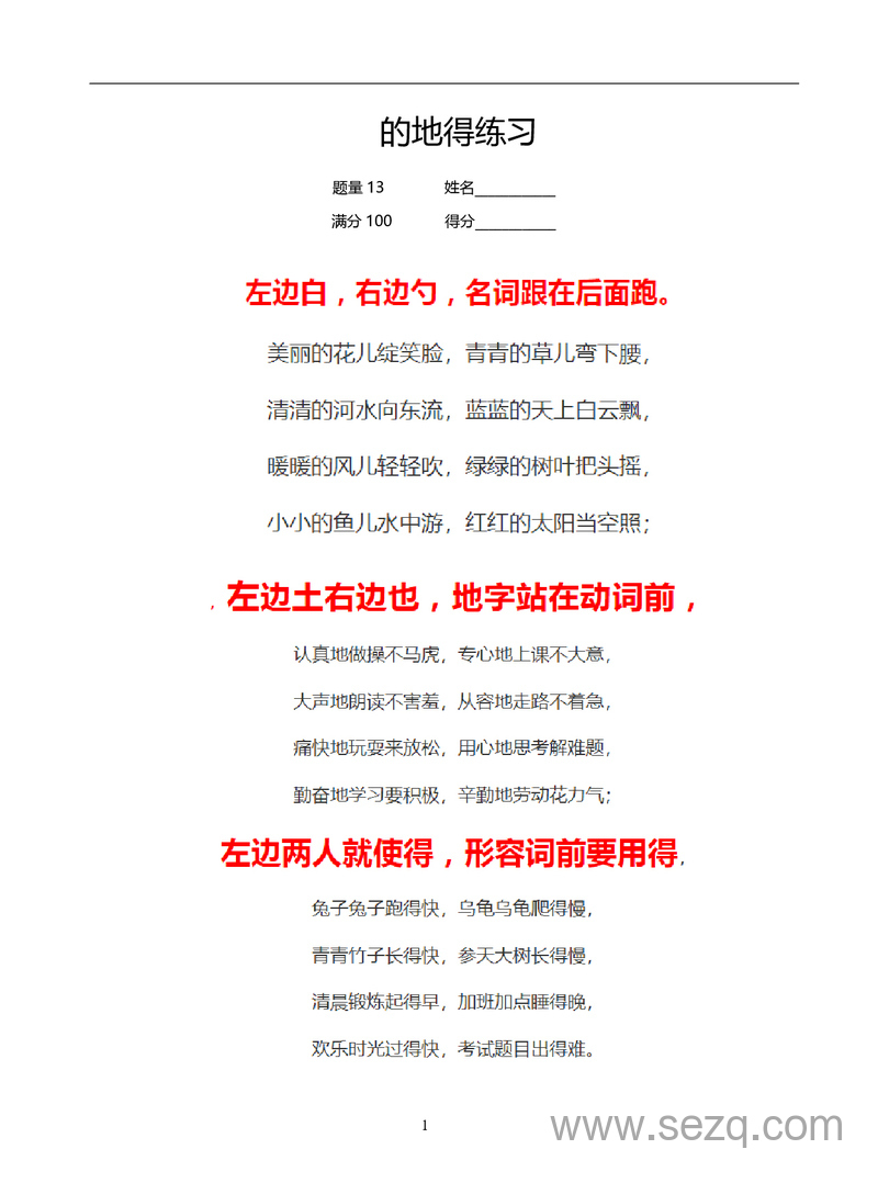
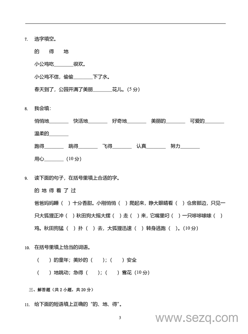
用朗朗上口的儿歌打开“的地得”的奇妙世界!左边白勺“的”跟着名词跑,土也“地”站在动词前,双人“得”陪在形容词边——这首充满节奏感的口诀藏着用法密码!13道趣味习题从选择到填空,从短语搭配到段落运用,让孩子在闯关式练习中吃透语法规则。无论是“美丽的花儿”还是“认真地做操”,每个题目都像一场小小的语言游戏,更有蜗牛爬墙的励志短文穿插其中,在学知识的同时悄悄种下坚持的种子。告别枯燥说教,让语法学习像儿歌一样动听,像故事一样有趣,帮孩子轻松迈过“的地得”这道语法小坎儿!
二年级下册语文的地得专项练习(含儿歌口诀) - 文档预览
第1页 / 共5页
第2页 / 共5页
第3页 / 共5页
剩余2页未展示,下载后查看完整文档













暂无评论内容