人教版一年级上册语文拼音每日拼读课课贴 - 文档介绍
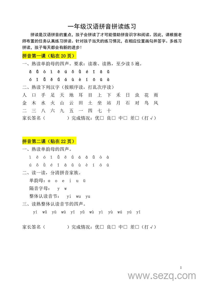
专为一年级宝贝量身定制的拼音拼读闯关手册来啦!每天一课趣味拼读练习,从单韵母四声到声母韵母组合,再到整体认读音节和音节词认读,循序渐进帮孩子打好拼音基础。每课都有清晰的练习要求和家长签名区,通过“优、良、中、差”的趣味评价,让爸爸妈妈轻松参与孩子的学习成长。跟着“拼音第一课”到“总复习”的节奏,每天5分钟拼读打卡,宝贝就能在朗朗书声中解锁识字阅读的密钥,爱上语文学习的第一步!
人教版一年级上册语文拼音每日拼读课课贴 - 文档预览
第1页 / 共9页
第2页 / 共9页
第3页 / 共9页
剩余6页未展示,下载后查看完整文档













暂无评论内容