2023年1升2语文暑假衔接句子排列专项练习(含答案) - 文档介绍
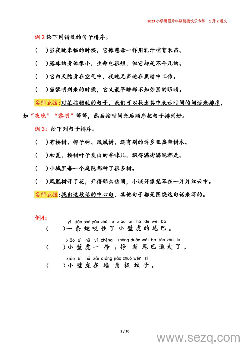
暑假悄悄来临,正是一升二宝贝们蓄力衔接的好时光!这份专为暑假升年级打造的语文专项练习,聚焦句子排列顺序这一核心能力,让孩子在趣味闯关式训练中轻松提升。通过生动例题解析排序秘诀——从抓"首先然后"等关键词,到按时间、事情发展顺序梳理逻辑,再搭配23道贴近生活的练习题,从校园故事到自然现象,从童话故事到日常小事,每题都附详细答案。跟着"明明捡废纸""小壁虎逃生"等鲜活场景学方法,在"向日葵生长""小猫救助"等温暖故事中练思维,让抽象的排序技巧变得像玩游戏一样有趣,帮孩子自信跨越升年级门槛,为二年级语文学习打下坚实基础!
2023年1升2语文暑假衔接句子排列专项练习(含答案) - 文档预览
第1页 / 共12页
第2页 / 共12页
第3页 / 共12页
剩余9页未展示,下载后查看完整文档













暂无评论内容