二年级上册语文第一单元知识盘点(含字词、佳句、考点) - 文档介绍
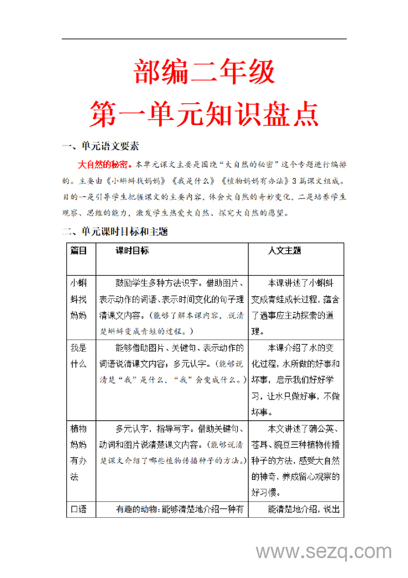
这是一份专为二年级小朋友打造的语文第一单元知识乐园!围绕"大自然的秘密"这个奇妙主题,串联起《小蝌蚪找妈妈》《我是什么》《植物妈妈有办法》三篇课文,带你探索蝌蚪变青蛙的成长旅程、水的百变魔法和植物传播种子的智慧。这里有超全的单元语文要素解析,帮你轻松把握课文主要内容,感受大自然的神奇变化;字词盘点板块从易读错字、易写错字到多音字、形近字,再到动词搭配、近义词反义词,全方位夯实基础;佳句积累教你用"有时候……有时候……"写出灵动句子,还有含义深刻的句子赏析让文字更有温度。考试热点提前看,结合单元达标测试,让你边学边练,轻松掌握每一个知识点,快来开启这场自然与语文的奇妙邂逅吧!
二年级上册语文第一单元知识盘点(含字词、佳句、考点) - 文档预览
第1页 / 共17页
第2页 / 共17页
第3页 / 共17页
剩余14页未展示,下载后查看完整文档













暂无评论内容