2025年三年级下册语文课文必背内容闯关表(背诵默写版) - 文档介绍
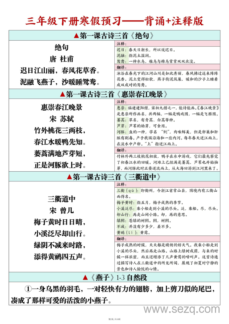
专为2025年春季开学的三年级同学们准备的语文寒假预习闯关宝典来啦!这份包含19关的必背内容清单,像一场充满挑战的背诵大冒险,将课文古诗、经典段落和语文园地日积月累巧妙串联。每关设置背诵与默写双栏挑战,搭配详尽注释和趣味翻译,让《绝句》的春光、《守株待兔》的智慧、《火烧云》的奇幻在闯关过程中鲜活呈现。从"蒌蒿满地芦芽短"的春日生机到"清明时节雨纷纷"的诗情画意,既能积累语言素材又能感受文化魅力,让寒假预习变成轻松有趣的通关游戏,助力新学期语文学习更上一层楼!
2025年三年级下册语文课文必背内容闯关表(背诵默写版) - 文档预览
第1页 / 共10页
第2页 / 共10页
第3页 / 共10页
剩余7页未展示,下载后查看不带水印完整文档,支持完整阅读内容或进行编辑













暂无评论内容