2024年六年级上册语文必背内容默写一览表 - 文档介绍
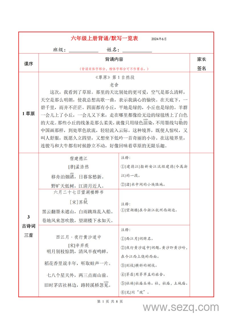
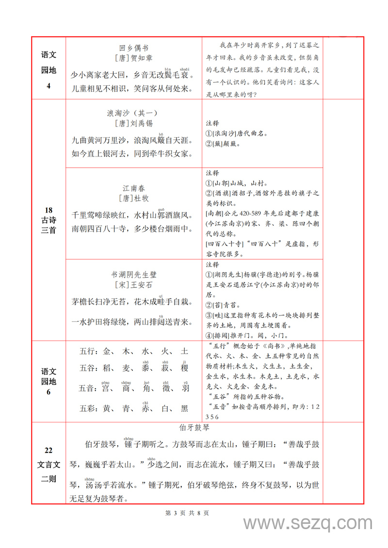
专为六年级同学准备的语文背诵默写小管家来啦!这里藏着上册课本里所有需要牢牢记住的“宝藏内容”——从老舍先生笔下“一碧千里”的《草原》开篇,到孟浩然“野旷天低树”的清幽、苏轼“白雨跳珠乱入船”的奇趣,还有毛泽东《七律·长征》的豪迈与《伯牙鼓琴》的知音深情。语文园地里那些振奋人心的名言警句也一网打尽,每篇都标清背诵范围,配上贴心注释和译文,帮你轻松搞定默写难关,让积累古诗文变得像读故事一样有趣!
2024年六年级上册语文必背内容默写一览表 - 文档预览
第1页 / 共8页
第2页 / 共8页
第3页 / 共8页
剩余5页未展示,下载后查看完整文档













暂无评论内容