六年级下册语文晨读晚默每日一练 - 文档介绍
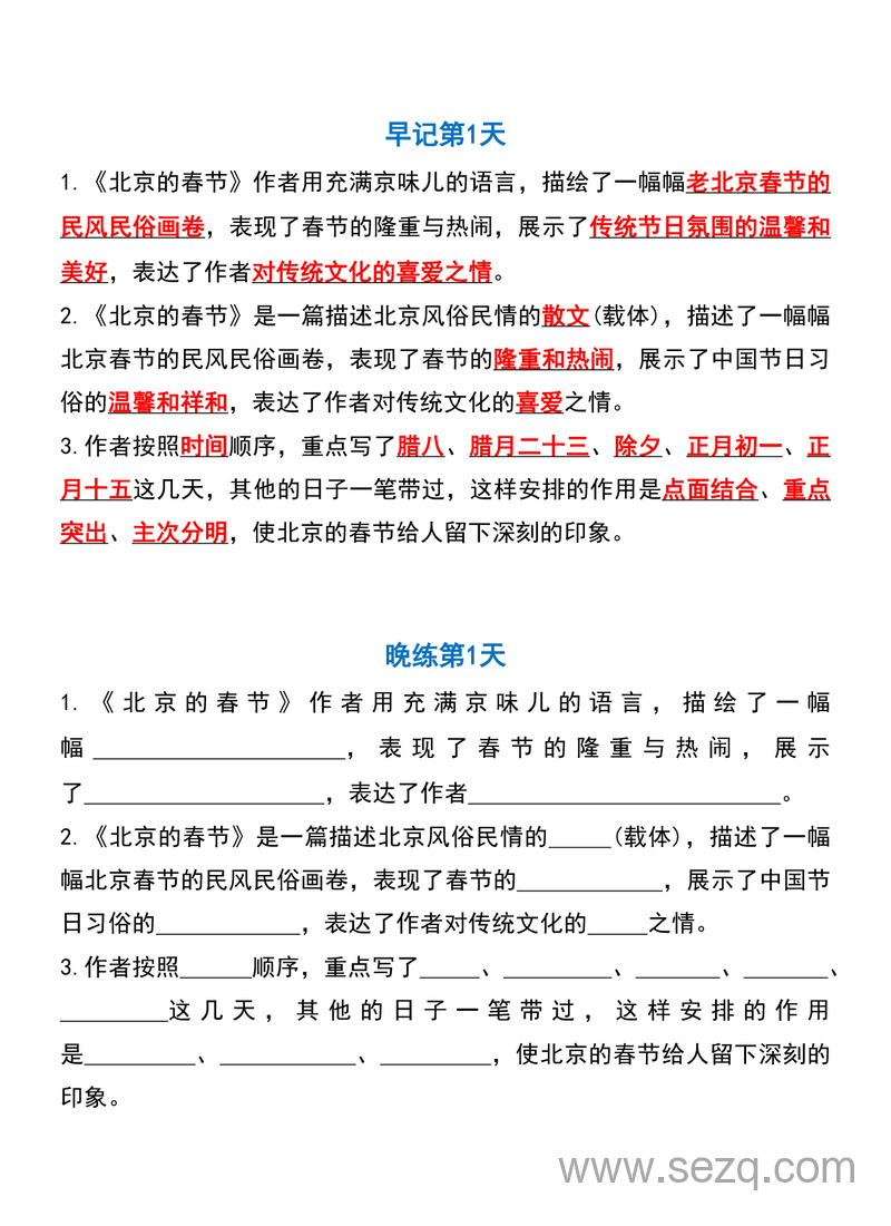
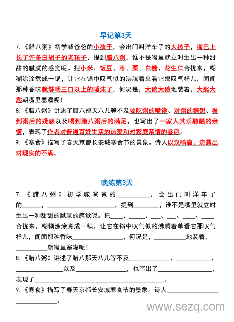
这里有六年级下册语文的晨读晚默小乐园!每天伴着晨光梳理《北京的春节》的京味儿民俗、《腊八粥》的馋人期待,跟着暮色用填空巩固《匆匆》的时光哲思、《鲁滨逊漂流记》的冒险精神。15天内容循序渐进,晨读部分细致拆解课文重点——有作者情感、写作手法,还有生动场景描写;晚练环节变身趣味填空题,让知识在笔尖流转中悄悄扎根。从散文到诗歌,从名著到文言文,晨读积累语感,晚练夯实基础,让语文学习像每天的日出日落一样自然又充实,轻松搞定课文重难点!
六年级下册语文晨读晚默每日一练 - 文档预览
第1页 / 共15页
第2页 / 共15页
第3页 / 共15页
剩余12页未展示,下载后查看完整文档













暂无评论内容