五年级上册数学易错题(含答案) - 文档介绍
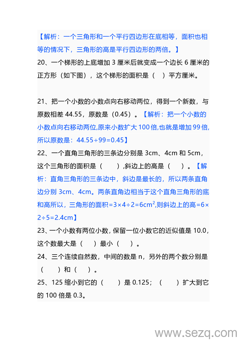
这份五年级数学上册易错题集来啦!专为五年级的小数学家们量身打造,聚焦小数乘法、除法、方程、图形面积等高频易错点,每道题都藏着知识的“小陷阱”哦~ 从填空题里小数点的“神秘移动”,到判断题中方程与图形的“易错辨析”,再到选择题的“细节对决”和应用题的“实战考验”,题目类型超丰富!更贴心的是,每道易错点都配有清晰解析,像“一个数乘0.8积比原来小吗?”“平行四边形拉成长方形面积变不变?”这些经典困惑,都能在这里找到答案。帮你轻松揪出学习漏洞,巩固知识点,让数学错题变成进步的“垫脚石”,学习数学更有成就感!
五年级上册数学易错题(含答案) - 文档预览
第1页 / 共13页
第2页 / 共13页
第3页 / 共13页
剩余10页未展示,下载后查看完整文档













暂无评论内容