二年级上册数学全册知识点汇总(一升二暑假预习必备) - 文档介绍
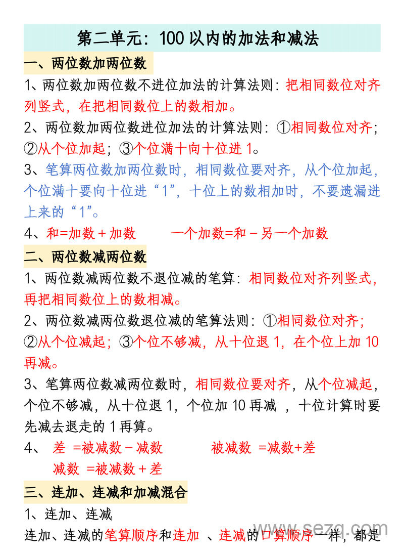
为一升二的小探险家们量身打造的数学暑假预习宝典来啦!这里藏着二年级上册数学全册的重点知识密码,从长度单位的“厘米与米”之争,到100以内加减法的“竖式魔法”,再到角的“锐角钝角大比拼”和表内乘法的“口诀顺口溜”,每个单元的知识点都像一颗颗闪亮的星星被精心串联。无论是测量物体的小技巧、线段的画法,还是解决问题的步骤口诀,都用清晰的条理和生动的讲解帮你轻松掌握。搭配实用的解题方法和易错点提醒,让暑假预习不再迷茫,轻松迈出二年级数学的第一步!
二年级上册数学全册知识点汇总(一升二暑假预习必备) - 文档预览
第1页 / 共9页
第2页 / 共9页
第3页 / 共9页
剩余6页未展示,下载后查看完整文档













暂无评论内容