一年级下册数学重点难点考点汇总 - 文档介绍
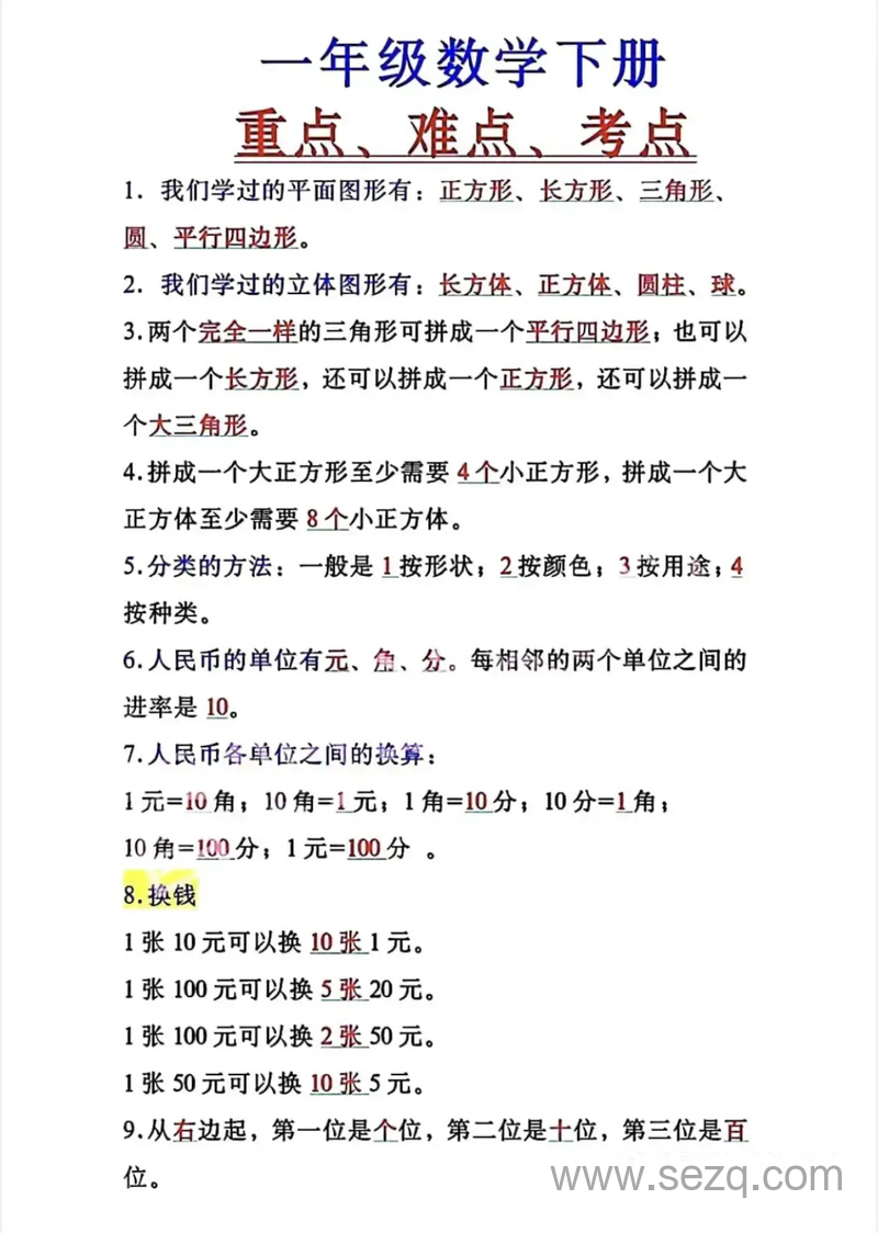
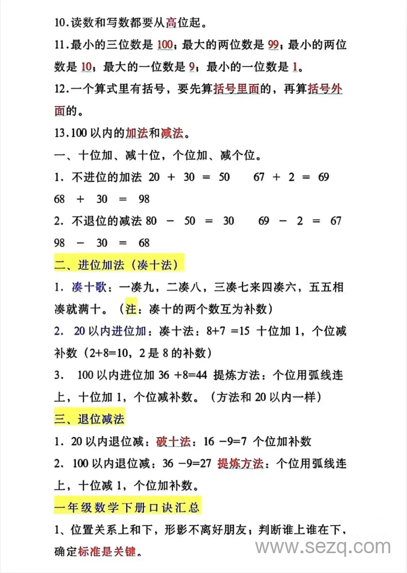
这份一年级数学下册的学习小助手来啦!它把课本里的重点、难点和必考点都悄悄整理好啦~从平面图形与立体图形的趣味拼组,到人民币元角分的换算小秘密,再到100以内加减法的速算技巧,每个知识点都清晰明了。更有超顺口的数学口诀保驾护航,“一凑九,二凑八”的凑十歌、“退位减法要牢记”的计算诀窍,让抽象的数学知识变得像儿歌一样好记。无论是认识数位、比较数的大小,还是认读钟表、寻找规律,所有课堂要点都在这里集合,帮你轻松复习,让数学学习变得有趣又高效!
一年级下册数学重点难点考点汇总 - 文档预览
第1页 / 共5页
第2页 / 共5页
第3页 / 共5页
剩余2页未展示,下载后查看完整文档













暂无评论内容